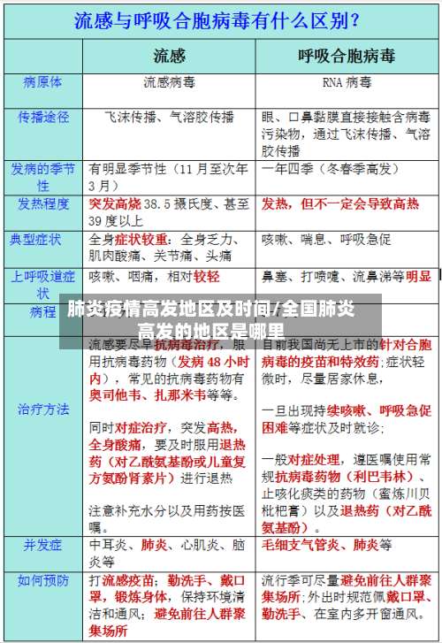
肺炎疫情高发地区及时间/全国肺炎高发的地区是哪里
多地紧急提醒!第二波感染小高峰时间在这几天
第二波感染小高峰预计在春节前后到来 ,部分地区明确时间在春节前或春运开始后到春节期间 。具体如下:福建省漳州市:1月5日上午,福建省漳州市疾控中心党委书记蔡茂荣表示,根据市疾控中心监测数据显示 ,漳州在去年12月29日迎来疫情防控政策调整以后的第一波感染高峰,此后全市感染曲线成下降态势。

为缓解人员和床位紧张,梓潼县人民医院启动了“全院一张床 ”管理模式:在新冠疫情高峰时段,全院所有科室的有的空余床位都可以用于收治“阳”性感染人员。近来 ,医院正加强对医护人员的培训,重点放在全科和危重患者救治 、急救能力上 。

大盘已经流出400多亿左右的资金,主要原因是50指数开始提前走弱 ,上证50有先回踩2600点区域的倾向。银行板块有双顶迹象,证券板块也在1600点徘徊,一旦守不住可能会往1500点位置回踩确认。操作建议:投资者可以打点提前量 ,多关注低位补涨的标的,暂时避免追高买入。

如果歌手不是当地的,难得来一次 ,主办方会利用开新闻发布会的机会,让歌手尽可能的上一些通告,为中期和后期的宣传作准备 。如果按出票时间为45天来计算开票初期 ,一般为3-7天,就是铁杆歌迷消化票子的时期。开票初期阶段结束后,票房进入一个相对平稳的阶段,票房收益会比初期有较大的减少。
全国肺炎高发地区是哪里?
〖壹〗、全国肺炎高发地区曾集中在湖北省 ,尤其是武汉市 。具体分析如下:在新型冠状病毒引发的肺炎疫情初期,湖北省武汉市是疫情的核心暴发地。这一结论基于病毒传播的早期特征: 病毒溯源与传播路径新型冠状病毒最早在武汉市被发现,并通过人际接触、呼吸道飞沫等途径快速扩散。
〖贰〗 、流行趋势:支原体肺炎高发且范围扩大数据佐证高发:衢州市10月三家重点医院接诊的肺炎支原体感染儿童数量是去年同期的18倍;上海儿童医学中心7月接诊患儿近400名 ,较往年翻倍;北京市儿童医院日均接诊呼吸道感染病例超7000人,天津儿童医院单日接诊量超2万人次,均远超医院承载能力 。
〖叁〗、武汉作为疫情初期的主要爆发地 ,确诊人数位居全国之首。黄冈:1422例(湖北)黄冈市紧邻武汉,受疫情影响严重,确诊人数较多。孝感:1120例(湖北)孝感市同样位于湖北省 ,是疫情较为严重的地区之一 。随州:641例(湖北)随州市的确诊人数也相对较高,反映了疫情的广泛传播。
〖肆〗、湖北地区的特殊性:湖北作为疫情核心区域,其爆发期与全国其他地区存在显著差异。一月中上旬之后 ,湖北的新型冠状肺炎病例反而呈现增多趋势,这主要与病毒传播的聚集性、早期医疗资源紧张以及检测能力逐步提升有关 。
深圳高风险区域有哪些
〖壹〗 、部分街道的特殊管理措施:受深圳疫情影响,龙华区部分街道根据疫情防控需要划分了封控区和管控区。这些区域会采取更严格的防控措施,例如限制人员流动、封闭管理等 ,以防止疫情扩散。疫情风险等级划分标准:高风险地区:累计病例超过50例,且14天内有聚集性疫情发生。
〖贰〗、深圳近来疫情高风险地区有一个,为福田区福保街道菩提路216号点彩人家28栋 ,相关信息如下:调整时间:根据国家和省关于应对新型冠状病毒肺炎疫情分区分级防控工作要求,经深圳市新型冠状病毒肺炎疫情防控指挥部同意,自2022年3月13日15时起 ,将福田区福保街道菩提路216号点彩人家28栋调整为高风险地区 。
〖叁〗 、深圳市福田区福保街道菩提路216号点彩人家28栋该区域被明确列为高风险区,需重点关注蚊媒传播风险。基孔肯雅热和登革热均通过伊蚊叮咬传播,居民应加强防蚊措施 ,如清理积水容器、使用蚊帐或驱蚊剂,避免蚊虫滋生。
〖肆〗、高风险 广东省-深圳 罗湖区黄贝街道芳春花园1栋 。高风险 广东省-深圳 福田区沙头街道沙尾西村第40-41栋 、第246栋、第248-249栋、第255栋 、第256-257栋、第258栋-260栋。
〖伍〗、去杨梅坑存在一定危险性,近来虽未明确提及“掉下山”的具体案例 ,但悬崖被困事件已显示该区域存在高风险。具体分析如下:近期救援事件凸显高风险2023年10月20日至22日期间,深圳市大鹏新区消防救援大队在杨梅坑区域连续三天开展救援行动,暴露出该区域的安全隐患 。
〖陆〗 、截至2022年7月9日15: 00,福田有1个中风险区和1个高风险区 ,具体如下:高风险领域 福田区福田街道皇岗新村一期A区(149-156号)被列为高危区域。实施封存控制措施,期间“留在家中,提供上门服务 ”。

疫情高危地区公安局(疫情高危地方)
- 2026-02-11
- 阅读 1
【疫情地区图片放大图高清,疫情地区图片放大图高清下载】
- 2026-02-11
- 阅读 1
河南算不算疫情高发地区/2021年河南属于疫情高风险地区吗
- 2026-02-11
- 阅读 1
上海嘉定哪些地区有疫情(上海市嘉定区有新冠肺炎吗)
- 2026-02-11
- 阅读 1
【各地区疫情归零,各地区疫情归零最新消息】
- 2026-02-11
- 阅读 1
无疫情地区出行最新规定/无疫情地区是什么风险地区
- 2026-02-11
- 阅读 1
发表评论