山西省地区疫情等级/山西省疫情风险等级分类名单最新
山西一级响应,二级响应,三级响应分别是什么时间启动的?
〖壹〗、一级响应:根据国务院《突发公共卫生事件应急预案》规定,结合疫情防控形势,山西省委 、省政府决定 ,自2020年1月25日18时起,启动重大突发公共卫生事件一级响应。

〖贰〗、抗旱应急响应通常分为四个等级,分别为四级、三级 、二级、一级 ,级别由低到高 。在2025年4月24日,中国气象局正式启动干旱四级应急响应机制,以应对当时山西、广西 、陕西等省(区)持续发展的旱情。根据旱情严重程度和影响范围启动相应等级响应 ,当旱情进一步发展、危害加重时,后续可能会适时升级响应等级。

〖叁〗、一级调整为三级:陕西 、海南、广西、内蒙古 、贵州、云南、辽宁、甘肃将一级响应调整为三级;山西自3月10日零时起由二级调整为三级;新疆自3月7日24时起由二级调整为三级 。三级调整为四级:青海自3月6日12时起将重大突发公共卫生事件由三级响应调整为四级。

〖肆〗 、二级响应(Ⅱ级):发生重大突发公共卫生事件,省指挥部立即组织指挥部成员和专家进行分析研判 ,对突发公共卫生事件影响及其发展趋势进行综合评估,由省人民政府决定启动Ⅱ级应急响应,并向各有关单位发布启动相关应急程序的命令。
〖伍〗、Ⅱ级响应发生重大突发公共卫生事件 ,省指挥部立即组织指挥部成员和专家进行分析研判,对突发公共卫生事件影响及其发展趋势进行综合评估,由省人民政府决定启动Ⅱ级应急响应,并向各有关单位发布启动相关应急程序的命令 。
山西的疫情严重吗
严重。山西那边疫情是严重的 ,是医疗资源的薄弱地区,加上春节临近,返乡人员增多 ,多重因素叠加,疫情防控形势十分严峻。据医学临床观察及专业数据统计,如今阳性患者绝大多数为无症状感染者 。如果有体温高热超过三天仍未缓解、原有基础疾病加重表现等情况 ,一定要及时就医。
不严重。通过查询国家疫情防控中心了解到截止到2022年12月8日山西属于常态化区域,所以疫情不严重 。山西,简称“晋” ,中华人民共和国省级行政区,省会太原,位于中国华北 ,东与河北为邻。
严重。通过查询山西大同疫情防护中心显示山西大同疫情严重。大同,古称云中 、平城,位于山西北部,北纬39°54′~40°44′ ,东经112°06′~114°33′,东与河北省张家口市 。
山西大周疫情比较严重。据山西2022年11月12日对外公开信息了解到,大周县现感染人数是1887人 ,是每省感染人数比较多的地方。
山西大同的疫情严重 。根据相关内容查询所显示截止2022年11月28日山西大同的疫情为高风险区,山西大同的疫情防疫防控措施实施对密切接触者,将7天集中隔离+3天居家健康监测管理措施调整为5天集中隔离+3天居家隔离。

山西疫情地区风险等级
〖壹〗、太原市疫情防控办第206号通告明确 ,自2022年12月10日起,全市19个高风险区调整为低风险区,涉及杏花岭区、万柏林区和清徐县。
〖贰〗 、低风险地区 。山西 ,简称“晋”,中华人民共和国省级行政区,省会太原 ,位于中国华北,东与河北为邻,西与陕西相望。截止到2022年9月12日山西太原属于常态化防控低风险地区,但是很多地方对于低风险回来的还会有一些防疫措施。
〖叁〗、中低风险地区 。截止到2022年9月15日据山西阳泉疫情防控报告显示 ,山西阳泉新增新冠肺炎患者0例,累计新冠肺炎患者6例,是我国中低风险地区。疫情防控形式严峻 ,居民做好防护措施,减少人员聚集。
〖肆〗、没有风险等级 。根据忻州疫情防控指挥部下发的通知,截止2022年10月4日原平市暂无高 、中、低风险地区 ,属于疫情常态化防控区域,且是没有风险等级的。一切以忻州以情抗控指挥部官方网站下发的通知为准。
〖伍〗、低风险。原平市是山西省下辖县级市,由忻州市代管 ,地处山西省北中部 。根基查询相关资料显示,截止到2022年9月24日,原平市属于我国低风险地区 ,疫情风险等级低。疫情风险等级分为低 、中、高三个等级,根据新增病例而定。
〖陆〗、低风险区 。高风险区:划分标准。病例和无症状感染者居住地,以及活动频繁且疫情传播风险较高的工作地和活动地等区域,划为高风险区。原则上以单元、楼栋为单位划定 ,根据流调研判结果可调整风险区域范围 。防控措施。实行封控措施,期间“足不出户 、上门服务 ”。
孝义疫情风险等级
忻州市五寨县4例;临汾市尧都区5例、临汾市曲沃县2例、临汾市翼城县2例 、临汾市安泽县3例、临汾市侯马市4例、临汾市霍州市2例;吕梁市离石区3例 、吕梁市文水县54例、吕梁市兴县9例、吕梁市临县14例 、吕梁市岚县1例、吕梁市中阳县2例、吕梁市孝义市3例 、吕梁市汾阳市20例) 。现有疑似病例0例。2022年11月22日0-24时,山西省无新增境外输入确诊病例。
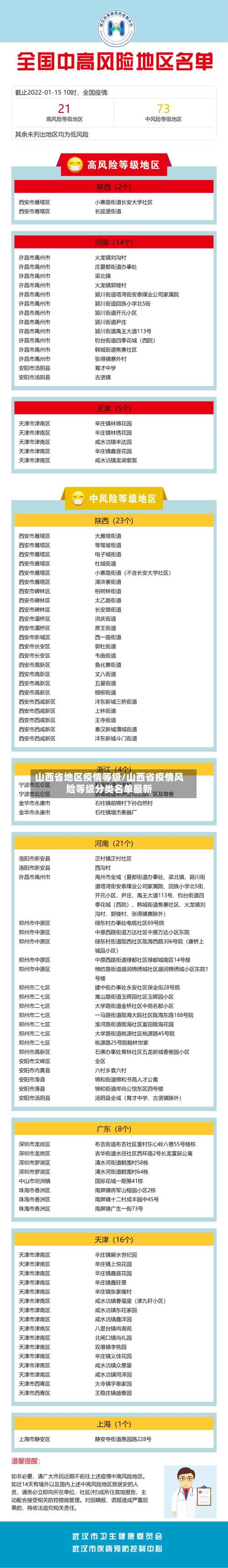
全省共划定低风险地区103个县(市、区) ,中风险地区14个县(市、区),无高风险区 。
区内边境八县来邕人员须实行“三天两检”和居家健康监测3天。7天内有本土疫情发生县来邕人员提前与在邕目的地社区联系,了解来邕管控政策 ,并根据风险等级按照国家及自治区疫情防控要求接受健康管理服务。疫情防控政策动态变化,来邕人员请务必提前联系目的地所属社区,了解南宁市疫情防控政策。
_7天内有本土疫情发生县来邕人员:提前与在邕目的地社区联系 ,了解来邕管控政策,并根据风险等级按照国家及自治区疫情防控要求接受健康管理服务 。疫情防控政策动态变化,来邕人员请务必提前联系目的地所属社区 ,了解南宁市疫情防控政策。
山西转型综改示范区疫情减免房租政策
经审核后落实减免。总结:山西转型综改示范区的租金减免政策呈现“分阶段、分区域 、分对象”的特点,2022年政策力度最大,中高风险地区减免6个月租金;2020年政策则通过分步减免帮助企业渡过初期难关 。承租方需关注政策时效性及申请要求,确保合规享受优惠。
工作生活补贴配套奖励:经山西转型综改示范区培育申报国家、省人才项目获得国家、省经费支持的 ,或由山西转型综改示范区引进人才获得省级经费支持的,按照人才获得经费的50%给予配套奖励。
示范区每年将拿出财政扶持资金3亿元,并随着财力增长 ,逐年递增;还将设立总规模1000亿元左右的产业投资基金 、总规模100亿元左右的科技成果转化基金;对新引进的大项目、好项目,从仪器设备购置、开工 、建设、运营、上市等方面给予支持,单项单次奖励比较高可达5000万元 。温馨提示:以上内容仅供借鉴。
总的来说 ,山西省综改区是一个以产业转型和综合改革为主要任务,享有较高行政级别和特殊政策支持的省级综合改革示范区。
山西综改示范区主要包括以下园区:太原高新技术开发区:作为山西省重要的高新技术产业基地,致力于推动高新技术产业的发展 。太原经济技术开发区:专注于经济技术开发区建设 ,促进产业升级和经济转型。太原武宿综合保税区:提供保税仓储 、世界贸易、转口贸易等功能的综合性保税区。
突破100万户的直接背景事件触发点:8月26日,山西转型综改示范区政务服务中心为一家建筑工程公司快速办理营业执照,标志着全省实有企业数量正式突破100万户 。
霍州属于什么风险等级
全省共划定低风险地区103个县(市、区) ,中风险地区14个县(市 、区),无高风险区。
晋城市高平市6例;朔州市朔城区7例、朔州市应县16例;晋中市太谷区1例;运城市新绛县1例;临汾市尧都区3例、临汾市安泽县2例、临汾市霍州市2例;吕梁市离石区1例 、吕梁市文水县5例、吕梁市兴县1例、吕梁市临县5例 、吕梁市中阳县1例、吕梁市孝义市2例、吕梁市汾阳市3例)。
安全与便捷性:站台与线路的分离设计(侧式站台)降低了旅客误入轨道的风险,同时到发线有效长度(650米)为列车调度提供了充足空间。适应性:站台尺寸及线路配置符合国家铁路标准,可兼容不同速度等级(如动车组 、普速列车)的运营需求 ,为未来线路升级预留了条件 。
月27日:全省晴天间多云,西北风4-5级、短时6-7级。
河南疫情处于什么地区呢/河南疫情处于什么地区呢最新
- 2026-04-06
- 阅读 12
给疫情地区捐赠驼奶/给疫情地区捐赠驼奶违法吗
- 2026-04-06
- 阅读 10
大叔开车往疫情地区送菜(大叔开车往疫情地区送菜的文案)
- 2026-04-06
- 阅读 13
玉泉医院算疫情地区吗(玉泉医院算疫情地区吗现在)
- 2026-04-06
- 阅读 12
河北疫情地区数据查询(河北疫区情况)
- 2026-04-06
- 阅读 12
【阿联酋疫情严重地区,阿联酋疫情严重地区有哪些】
- 2026-04-06
- 阅读 12
发表评论