北京花乡疫情地区能进吗(北京花乡地区属于哪个区)
北京新增确诊9例!
核酸检测可能存在“假阴性 ”风险北京市通报的多例病例显示 ,部分患者在首次核酸检测阴性后确诊。例如:45岁女性病例6月15日核酸检测阴性,6月23日因症状加重再次检测为阳性;新发地市场女性病例6月23日核酸检测阴性,但血清抗体阳性,6月25日复检为阳性 。

月17日0时至24时 ,北京新增52例本土确诊病例(含9例无症状感染者转确诊病例)和17例无症状感染者,无新增疑似病例,无新增境外输入确诊病例 、疑似病例和无症状感染者 ,治愈出院51例。具体信息如下:确诊病例分布:朝阳区:确诊病例2:现住朝阳区南新园小区。

新增确诊病例:全国31个省(自治区、直辖市)和新疆生产建设兵团报告新增确诊病例205例。境外输入病例:115例,分布如下:上海49例,广东38例 ,北京8例,四川4例,天津3例 ,云南3例,福建2例,山东2例 ,广西2例,甘肃2例,江苏1例,浙江1例 。

北京化工大学昌平校区出现聚集性疫情 ,已有13名学生确诊。以下是具体情况:疫情通报:9月6日0时至24时,北京市新增14例本土确诊病例,其中13例涉及北京化工大学昌平校区。
新发地市场召开第十五次疫情防控及保供稳价工作调度会
月15日新发地市场召开第十五次疫情防控及保供稳价工作调度会 ,针对岳各庄疫情采取多项升级措施,强化防控责任与管理细节,以筑牢安全防线并保障首都农产品供应稳定 。
首都防疫工作在应对新发地批发市场聚集性疫情中表现出色 ,通过分级防控、广泛核酸检测和食品保障等措施,成功控制疫情扩散,值得称赞。 具体表现如下:分级防控精准高效新发地批发市场因人员密集、辐射范围广 ,成为疫情传播风险点。
政策支持降低交易成本,稳定菜价北京市通过多项政策稳定生活必需品费用 。自2021年11月起,对蔬菜和5种国产水果的进场费用全部补贴 ,降低经营商户和运输司机成本,提高运销积极性。零售端根据市场情况适时启动连锁商超保供稳价措施。新发地市场在疫情与降雪影响下,蔬菜上市量维持在2万吨以上,供应充足 。
新发地市场占地1680亩 ,相当于157个足球场大小,每天买进卖出的蔬菜达8万吨 、果品2万吨,此外还有大量肉类、禽蛋、水产品等。其规模之大 ,影响力之广,使得新发地的果蔬费用成为京城果蔬费用的晴雨表。在疫情期间,新发地更是发挥了巨大的保供稳价作用 ,确保了北京市民的“菜篮子”供应充足 。
无接触配送服务则进一步降低了疫情传播风险,提升了消费体验。市场供应充足,费用稳定有保障综合政府倡议 、企业承诺及供应链优化措施 ,北京市场近来生鲜供应数量充足,费用稳定。家乐福的费用锁定、本来生活网的补贴降价及供应量倍增,均直接体现了市场主体对稳价保供的积极响应。
北京新冠肺炎疫情防控工作领导小组会议在每一名同志紧绷的神经中紧急召开 ,视频会议同时连着多个分会场 。会议迅速聚焦到一个问题:病毒从何而来?这次新发地之战的首次会议,浓缩成两个关键词就是:锁定和速决!锁定病毒来源,以最快的速度。
北京已有4个高风险地区都是哪里?
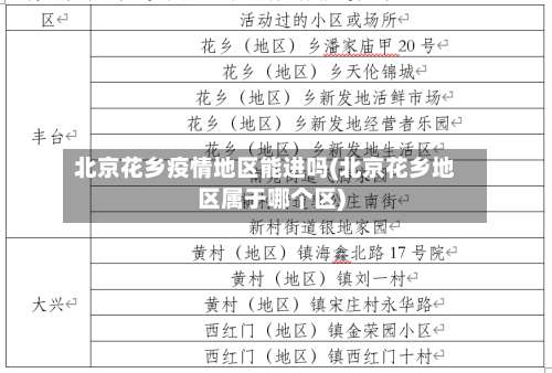
〖壹〗、北京已有四个高风险地区,分别是丰台区新村街道 、大兴区黄村(地区)镇、花乡(地区)乡、西红门(地区)镇。截至6月21日15时 ,北京市丰台区新村街道 、大兴区黄村(地区)镇由中风险调整为高风险 。本市还有37个中风险地区,涉及丰台区、大兴区、海淀区 、西城区、房山区、东城区、石景山区 、朝阳区、门头沟区、通州区10个区。
〖贰〗 、月29日起,北京市朝阳区潘家园街道松榆西里社区由中风险地区升级为高风险地区 ,房山区琉璃河镇兴礼村由低风险地区升级为中风险地区。信息来源:4月29日北京市新型冠状病毒肺炎疫情防控工作第319场新闻发布会 。朝阳区潘家园街道松榆西里社区调整情况:调整前风险等级:中风险地区。
〖叁〗、高风险地区:海淀区:永定路街道。丰台区:2个 。大兴区:2个。中风险地区:丰台区:12个。大兴区:9个 。海淀区:3个。东城区:4个。西城区:4个。朝阳区:2个 。房山区:1个。门头沟区:1个。通州区:1个 。石景山区:1个。
〖肆〗、截止到最新数据,北京相关部门公开的高风险区域包含14个,分别分布在朝阳区 、房山区和通州区。其中 ,有个高风险区位于朝阳区,四个高风险区位于房山区,剩下的一个高风险区位于通州区 。一直以来 ,北京都在尽力保障每位居民拥有着充足的生活用品,比如蔬菜水果和新鲜肉鱼蛋奶。
〖伍〗、经市疾控中心评估,按照《北京市新冠肺炎疫情风险分级标准》进行调整。核酸筛查安排筛查时间:5月3日、4日 、5日 。筛查区域:除5个生态涵养区外的平原地区 ,包括东城、西城、朝阳 、海淀、丰台、石景山、房山 、通州、顺义、昌平 、大兴和经开区,共12个区域。筛查轮数:连续开展三轮区域核酸筛查。
〖陆〗、北京现在中高风险地区有:丰台区 。大兴区。昌平区。朝阳区。海淀区 。石景山区。通州区。门头沟区 。

河南疫情处于什么地区呢/河南疫情处于什么地区呢最新
- 2026-04-06
- 阅读 12
给疫情地区捐赠驼奶/给疫情地区捐赠驼奶违法吗
- 2026-04-06
- 阅读 10
大叔开车往疫情地区送菜(大叔开车往疫情地区送菜的文案)
- 2026-04-06
- 阅读 13
玉泉医院算疫情地区吗(玉泉医院算疫情地区吗现在)
- 2026-04-06
- 阅读 12
河北疫情地区数据查询(河北疫区情况)
- 2026-04-06
- 阅读 12
【阿联酋疫情严重地区,阿联酋疫情严重地区有哪些】
- 2026-04-06
- 阅读 12
发表评论